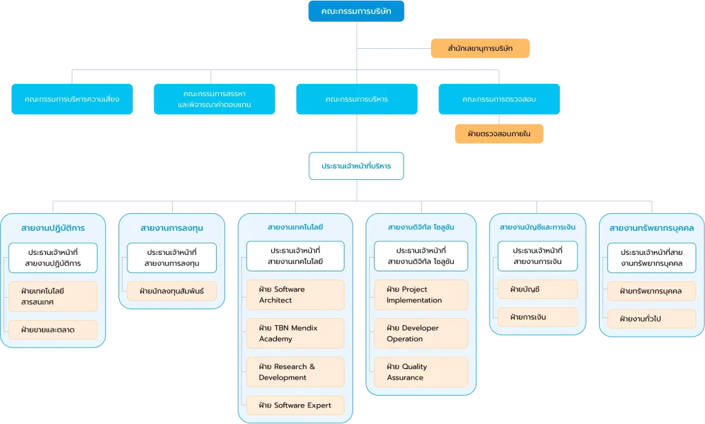
โครงสร้างองค์กร
โครงสร้างองค์กรและสารจากคณะกรรมการ
โครงสร้างการบริหารที่ผสานความเป็นผู้เชี่ยวชาญและส่งมอบนวัตกรรม
สารจากประธานกรรมการ

สารจากคณะกรรมการ

   ในปี 2568 ต่อเนื่องถึงต้นปี 2569 ภาพรวมเศรษฐกิจโลกและเศรษฐกิจไทยยังคงเผชิญความท้าทายจากการฟื้นตัวที่ไม่สม่ำเสมอ ประกอบกับความไม่แน่นอนด้านภูมิรัฐศาสตร์ สถานการณ์ความขัดแย้งและสงครามในหลายภูมิภาค รวมถึงความเสี่ยงด้านเสถียรภาพทางการเงินและการเมือง ขณะเดียวกัน ภูมิภาคเอเชียตะวันออกเฉียงใต้ยังเผชิญปัญหาอาชญากรรมไซเบอร์ข้ามพรมแดนและเครือข่ายหลอกลวงออนไลน์ (Scammers) ซึ่งส่งผลกระทบต่อความเชื่อมั่นของระบบเศรษฐกิจดิจิทัล ความปลอดภัยของข้อมูล และความต่อเนื่องในการดำเนินธุรกิจ สภาพแวดล้อมดังกล่าวสะท้อนให้เห็นถึงความจำเป็นที่ภาคธุรกิจต้องบริหารความเสี่ยงอย่างรอบคอบ ควบคู่กับการปรับตัวเชิงกลยุทธ์ ท่ามกลางการเปลี่ยนแปลงที่รวดเร็วและซับซ้อน

ท่ามกลางวิกฤตและความผันผวนดังกล่าว ภาคอุตสาหกรรมเทคโนโลยียังคงเป็นหนึ่งในแรงขับเคลื่อนสำคัญของเศรษฐกิจโลก โดยเฉพาะการประยุกต์ใช้เทคโนโลยีด้าน AI, Automation, Cloud, Cybersecurity และ Data Analytics ซึ่งมีบทบาทสำคัญในการยกระดับประสิทธิภาพและความสามารถในการแข่งขันขององค์กร อย่างไรก็ดี การเติบโตของเทคโนโลยีจำเป็นต้องดำเนินควบคู่กับการกำกับดูแลที่เหมาะสม การคุ้มครองข้อมูลส่วนบุคคล และการบริหารความเสี่ยงด้านไซเบอร์อย่างเป็นระบบ

ด้วยความตระหนักถึงโอกาสและบทบาทสำคัญของเทคโนโลยีภายใต้แนวโน้มการเปลี่ยนแปลงดังกล่าว บริษัท ทีบีเอ็น คอร์ปอเรชั่น จำกัด (มหาชน) (“บริษัทฯ” หรือ “TBN) ยังคงมุ่งมั่นดำเนินธุรกิจตามวิสัยทัศน์ในการเป็นผู้นำด้านการให้บริการ Digital Solutions ที่ขับเคลื่อนด้วยนวัตกรรม แก่องค์กรในภูมิภาคเอเชียตะวันออกเฉียงใต้ โดยต่อยอดความเชี่ยวชาญทั้งด้าน Low-code, High-code, Cybersecurity, Cloud และ AI-driven Solutions รวมถึงการให้คำปรึกษาด้านเทคโนโลยี เพื่อสนับสนุนลูกค้าในการเพิ่มประสิทธิภาพ ลดต้นทุน และเสริมสร้างความคล่องตัวในการดำเนินงาน พร้อมทั้งมุ่งสร้างรายได้ที่มีความมั่นคงและต่อเนื่องในระยะยาว

ในด้านการกำกับดูแลกิจการและความยั่งยืน (Corporate Governance & Environmental, Social and Governance: CG & ESG) คณะกรรมการบริษัทฯ ให้ความสำคัญอย่างยิ่งกับการดำเนินธุรกิจบนพื้นฐานของความโปร่งใส ความรับผิดชอบ และการบริหารความเสี่ยงอย่างรอบด้าน บริษัทฯ ได้พัฒนาและยกระดับแนวปฏิบัติด้านธรรมาภิบาลอย่างต่อเนื่อง ควบคู่กับการดำเนินงานด้านสิ่งแวดล้อม สังคม และการพัฒนาทรัพยากรบุคคล เพื่อให้สอดคล้องกับมาตรฐานสากลและความคาดหวังของผู้มีส่วนได้เสีย ทั้งนี้ ความสำเร็จด้าน CG & ESG ที่บริษัทฯ ได้รับ สะท้อนถึงความมุ่งมั่นในการสร้างการเติบโตที่มีคุณภาพ เสริมสร้างความเชื่อมั่นในระยะยาว และยกระดับความสามารถในการแข่งขันอย่างยั่งยืน

ท้ายที่สุดนี้ ในนามคณะกรรมการบริษัท ขอขอบคุณผู้ถือหุ้น ลูกค้า คู่ค้า พนักงาน และผู้มีส่วนได้เสียทุกท่าน ที่ให้ความเชื่อมั่นและสนับสนุนบริษัทฯ ด้วยดีเสมอมา คณะกรรมการบริษัทและฝ่ายบริหารจะยังคงปฏิบัติหน้าที่ด้วยความรอบคอบ โปร่งใส และรับผิดชอบต่อสังคม เพื่อขับเคลื่อนองค์กรให้เติบโตอย่างมั่นคงและยั่งยืน พร้อมส่งมอบคุณค่าให้แก่ผู้ถือหุ้นและสังคมในระยะยาว

นายสุนทร เด่นธรรม
ประธานกรรมการบริษัท

สารจากคณะผู้บริหาร

   ท่ามกลางความท้าทายของสภาพเศรษฐกิจและภูมิรัฐศาสตร์โลกในปี 2568 ซึ่งยังคงมีความผันผวนและความไม่แน่นอนในระดับสูง ทั้งจากสถานการณ์ความขัดแย้งระหว่างประเทศ ทิศทางอัตราดอกเบี้ย และต้นทุนทางการเงินที่เปลี่ยนแปลงอย่างรวดเร็ว ส่งผลกระทบต่อบรรยากาศการลงทุนและการดำเนินธุรกิจในวงกว้าง บริษัท ทีบีเอ็น คอร์ปอเรชั่น จำกัด (มหาชน) (“บริษัทฯ” หรือ “TBN”) ยังคงดำเนินธุรกิจด้วยความรอบคอบ ยืดหยุ่น และมีวินัยทางการเงิน พร้อมมองหาโอกาสใหม่ท่ามกลางความท้าทายดังกล่าว โดยเฉพาะการนำเทคโนโลยีปัญญาประดิษฐ์ (Artificial Intelligence: AI) มาเป็นกลไกสำคัญในการเพิ่มประสิทธิภาพ สร้างมูลค่าเพิ่มเชิงพาณิชย์ และยกระดับขีดความสามารถในการแข่งขันของลูกค้าและองค์กรอย่างยั่งยืน

ผู้นำนวัตกรรม Digital Solutions และความเชี่ยวชาญระดับภูมิภาค

TBN วางตำแหน่งตนเองเป็นมากกว่าผู้ให้บริการด้านเทคโนโลยีสารสนเทศทั่วไป โดยมุ่งเป็น Digital Solution Provider ที่สนับสนุนองค์กรขนาดใหญ่ (Enterprise) ในการทำ Digital Transformation อย่างครบวงจร บริษัทฯ มีจุดแข็งด้านความเชี่ยวชาญในเทคโนโลยี Mendix Low-code ผสานกับความสามารถในการพัฒนาแบบ High-code ทำให้สามารถส่งมอบระบบที่มีความซับซ้อนสูงได้อย่างรวดเร็ว มีคุณภาพ และคุ้มค่าต่อการลงทุน

นอกจากนี้ บริษัทฯ ยังสร้างความแตกต่างจากผู้ให้บริการระบบ (System Integrator: SI) ทั่วไป ด้วยแนวคิดการทำงานเชิงที่ปรึกษา (Consulting-driven Approach) และการมีบุคลากรผู้เชี่ยวชาญมากกว่า 150 คน ซึ่งช่วยให้ TBN สามารถขับเคลื่อนโครงการของลูกค้าให้บรรลุเป้าหมายทางธุรกิจได้อย่างมีประสิทธิภาพและยั่งยืน

Business-led Sales: ยกระดับสู่ผลิตภัณฑ์ที่เป็นกรรมสิทธิ์ (Proprietary Solutions)

หนึ่งในความสำเร็จที่โดดเด่นของ TBN ในปี 2568 คือการพัฒนา End-to-End Lending Platform สำหรับกลุ่มธุรกิจการเงิน (Banking, Financial Services and Insurance: BFSI) ซึ่งครอบคลุมกระบวนการทำงานหลักตั้งแต่ต้นน้ำถึงปลายน้ำ ผ่าน 4 โมดูลสำคัญ ได้แก่

  • ระบบขอสินเชื่อ (Loan Origination System: LOS)
  • ระบบบริหารจัดการสินเชื่อหลังการอนุมัติ (Loan Management System: LMS)
  • ระบบติดตามและทวงถามหนี้แบบครบวงจร (Debt Collection System: Volare)
  • ระบบบริหารจัดการหนี้เสีย (Bad Debt Management System)

การปรับกลยุทธ์จาก “Technology-led” สู่ “Business-led Sales” ช่วยให้บริษัทฯ เข้าถึงปัญหาและความต้องการทางธุรกิจของลูกค้าได้โดยตรง ส่งผลให้กระบวนการขายสั้นลง (Shortened Sales Cycle) โมเดลธุรกิจสามารถขยายตัวได้อย่างมีประสิทธิภาพ (Scalable) และเพิ่มความสามารถในการส่งมอบงานอย่างเป็นระบบ

ความมุ่งมั่นสู่ความยั่งยืนและการกำกับดูแลกิจการที่ดี ความมุ่งมั่นในการดำเนินธุรกิจตามหลักความยั่งยืน (Environmental, Social and Governance: ESG) และการกำกับดูแลกิจการที่ดี ส่งผลให้ในปี 2568 TBN ได้รับการยอมรับในระดับต่าง ๆ อย่างต่อเนื่อง
  • ได้รับการประเมินหุ้นยั่งยืน ตลาดหลักทรัพย์แห่งประเทศไทย (SET ESG Ratings) ระดับ “A” ประจำปี 2568 และได้รับคัดเลือกเป็นหลักทรัพย์ในกองทุนรวมไทยเพื่อความยั่งยืน (Thailand ESG Fund: ThaiESG)
  • ได้รับคะแนนการกำกับดูแลกิจการของบริษัทจดทะเบียน (Corporate Governance Report of Thai Listed Companies: CGR) ระดับ 5 ดาว หรือ “ดีเลิศ” และได้รับคะแนนแบบประเมินคุณภาพการจัดประชุมสามัญผู้ถือหุ้น (Annual General Meeting Checklist: AGM Checklist) เต็ม 100 คะแนน ต่อเนื่องเป็นปีที่ 2
  • ได้รับการรับรองเป็นสมาชิกแนวร่วมต่อต้านคอร์รัปชันของภาคเอกชนไทย (Thailand’s Private Sector Collective Action Against Corruption Certified: CAC Certified)
ความสำเร็จดังกล่าวสะท้อนถึงความมุ่งมั่นของบริษัทฯ ในการดำเนินธุรกิจอย่างโปร่งใส มีจริยธรรม และคำนึงถึงผู้มีส่วนได้เสียในทุกมิติ ทิศทางการลงทุนและแผนการดำเนินงานในปี 2569 สำหรับปี 2569 บริษัทฯ พร้อมขับเคลื่อนการเติบโตผ่านการลงทุนเชิงกลยุทธ์ที่มุ่งสร้างผลลัพธ์ระยะยาว ทั้งการพัฒนาโซลูชันที่เป็นกรรมสิทธิ์ การแสวงหาโอกาสผ่านการควบรวมกิจการ (Mergers and Acquisitions: M&A) หรือร่วมลงทุน (Joint Venture: JV) รวมถึงการเข้าร่วมโครงการ JUMP+ เพื่อยกระดับขีดความสามารถในการแข่งขัน เสริมความแข็งแกร่งของโครงสร้างธุรกิจ และสร้างการเติบโตอย่างยั่งยืนในระยะยาว คำขอบคุณและความมุ่งมั่นในอนาคต ในนามของคณะผู้บริหารของ TBN ข้าพเจ้าขอขอบคุณผู้ถือหุ้น ลูกค้า พันธมิตรทางธุรกิจ พนักงาน และผู้มีส่วนได้เสียทุกภาคส่วน ที่ร่วมเป็นแรงสนับสนุนสำคัญในการขับเคลื่อนองค์กร บริษัทฯ จะยังคงมุ่งมั่นสร้างนวัตกรรมดิจิทัลอย่างมีความรับผิดชอบ ควบคู่กับการสร้างคุณค่าที่ยั่งยืนให้แก่สังคมและผู้มีส่วนได้เสียทุกกลุ่มอย่างต่อเนื่อง นายปนายุ ศิริกระจ่างศรี
ประธานเจ้าหน้าที่บริหาร

สารจากคณะกรรมการ

   ในปี 2568 ต่อเนื่องถึงต้นปี 2569 ภาพรวมเศรษฐกิจโลกและเศรษฐกิจไทยยังคงเผชิญความท้าทายจากการฟื้นตัวที่ไม่สม่ำเสมอ ประกอบกับความไม่แน่นอนด้านภูมิรัฐศาสตร์ สถานการณ์ความขัดแย้งและสงครามในหลายภูมิภาค รวมถึงความเสี่ยงด้านเสถียรภาพทางการเงินและการเมือง ขณะเดียวกัน ภูมิภาคเอเชียตะวันออกเฉียงใต้ยังเผชิญปัญหาอาชญากรรมไซเบอร์ข้ามพรมแดนและเครือข่ายหลอกลวงออนไลน์ (Scammers) ซึ่งส่งผลกระทบต่อความเชื่อมั่นของระบบเศรษฐกิจดิจิทัล ความปลอดภัยของข้อมูล และความต่อเนื่องในการดำเนินธุรกิจ สภาพแวดล้อมดังกล่าวสะท้อนให้เห็นถึงความจำเป็นที่ภาคธุรกิจต้องบริหารความเสี่ยงอย่างรอบคอบ ควบคู่กับการปรับตัวเชิงกลยุทธ์ ท่ามกลางการเปลี่ยนแปลงที่รวดเร็วและซับซ้อน

ท่ามกลางวิกฤตและความผันผวนดังกล่าว ภาคอุตสาหกรรมเทคโนโลยียังคงเป็นหนึ่งในแรงขับเคลื่อนสำคัญของเศรษฐกิจโลก โดยเฉพาะการประยุกต์ใช้เทคโนโลยีด้าน AI, Automation, Cloud, Cybersecurity และ Data Analytics ซึ่งมีบทบาทสำคัญในการยกระดับประสิทธิภาพและความสามารถในการแข่งขันขององค์กร อย่างไรก็ดี การเติบโตของเทคโนโลยีจำเป็นต้องดำเนินควบคู่กับการกำกับดูแลที่เหมาะสม การคุ้มครองข้อมูลส่วนบุคคล และการบริหารความเสี่ยงด้านไซเบอร์อย่างเป็นระบบ

ด้วยความตระหนักถึงโอกาสและบทบาทสำคัญของเทคโนโลยีภายใต้แนวโน้มการเปลี่ยนแปลงดังกล่าว บริษัท ทีบีเอ็น คอร์ปอเรชั่น จำกัด (มหาชน) (“บริษัทฯ” หรือ “TBN) ยังคงมุ่งมั่นดำเนินธุรกิจตามวิสัยทัศน์ในการเป็นผู้นำด้านการให้บริการ Digital Solutions ที่ขับเคลื่อนด้วยนวัตกรรม แก่องค์กรในภูมิภาคเอเชียตะวันออกเฉียงใต้ โดยต่อยอดความเชี่ยวชาญทั้งด้าน Low-code, High-code, Cybersecurity, Cloud และ AI-driven Solutions รวมถึงการให้คำปรึกษาด้านเทคโนโลยี เพื่อสนับสนุนลูกค้าในการเพิ่มประสิทธิภาพ ลดต้นทุน และเสริมสร้างความคล่องตัวในการดำเนินงาน พร้อมทั้งมุ่งสร้างรายได้ที่มีความมั่นคงและต่อเนื่องในระยะยาว

ในด้านการกำกับดูแลกิจการและความยั่งยืน (Corporate Governance & Environmental, Social and Governance: CG & ESG) คณะกรรมการบริษัทฯ ให้ความสำคัญอย่างยิ่งกับการดำเนินธุรกิจบนพื้นฐานของความโปร่งใส ความรับผิดชอบ และการบริหารความเสี่ยงอย่างรอบด้าน บริษัทฯ ได้พัฒนาและยกระดับแนวปฏิบัติด้านธรรมาภิบาลอย่างต่อเนื่อง ควบคู่กับการดำเนินงานด้านสิ่งแวดล้อม สังคม และการพัฒนาทรัพยากรบุคคล เพื่อให้สอดคล้องกับมาตรฐานสากลและความคาดหวังของผู้มีส่วนได้เสีย ทั้งนี้ ความสำเร็จด้าน CG & ESG ที่บริษัทฯ ได้รับ สะท้อนถึงความมุ่งมั่นในการสร้างการเติบโตที่มีคุณภาพ เสริมสร้างความเชื่อมั่นในระยะยาว และยกระดับความสามารถในการแข่งขันอย่างยั่งยืน

ท้ายที่สุดนี้ ในนามคณะกรรมการบริษัท ขอขอบคุณผู้ถือหุ้น ลูกค้า คู่ค้า พนักงาน และผู้มีส่วนได้เสียทุกท่าน ที่ให้ความเชื่อมั่นและสนับสนุนบริษัทฯ ด้วยดีเสมอมา คณะกรรมการบริษัทและฝ่ายบริหารจะยังคงปฏิบัติหน้าที่ด้วยความรอบคอบ โปร่งใส และรับผิดชอบต่อสังคม เพื่อขับเคลื่อนองค์กรให้เติบโตอย่างมั่นคงและยั่งยืน พร้อมส่งมอบคุณค่าให้แก่ผู้ถือหุ้นและสังคมในระยะยาว

นายสุนทร เด่นธรรม
ประธานกรรมการบริษัท

สารจากคณะผู้บริหาร

   ท่ามกลางความท้าทายของสภาพเศรษฐกิจและภูมิรัฐศาสตร์โลกในปี 2568 ซึ่งยังคงมีความผันผวนและความไม่แน่นอนในระดับสูง ทั้งจากสถานการณ์ความขัดแย้งระหว่างประเทศ ทิศทางอัตราดอกเบี้ย และต้นทุนทางการเงินที่เปลี่ยนแปลงอย่างรวดเร็ว ส่งผลกระทบต่อบรรยากาศการลงทุนและการดำเนินธุรกิจในวงกว้าง บริษัท ทีบีเอ็น คอร์ปอเรชั่น จำกัด (มหาชน) (“บริษัทฯ” หรือ “TBN”) ยังคงดำเนินธุรกิจด้วยความรอบคอบ ยืดหยุ่น และมีวินัยทางการเงิน พร้อมมองหาโอกาสใหม่ท่ามกลางความท้าทายดังกล่าว โดยเฉพาะการนำเทคโนโลยีปัญญาประดิษฐ์ (Artificial Intelligence: AI) มาเป็นกลไกสำคัญในการเพิ่มประสิทธิภาพ สร้างมูลค่าเพิ่มเชิงพาณิชย์ และยกระดับขีดความสามารถในการแข่งขันของลูกค้าและองค์กรอย่างยั่งยืน

ผู้นำนวัตกรรม Digital Solutions และความเชี่ยวชาญระดับภูมิภาค TBN วางตำแหน่งตนเองเป็นมากกว่าผู้ให้บริการด้านเทคโนโลยีสารสนเทศทั่วไป โดยมุ่งเป็น Digital Solution Provider ที่สนับสนุนองค์กรขนาดใหญ่ (Enterprise) ในการทำ Digital Transformation อย่างครบวงจร บริษัทฯ มีจุดแข็งด้านความเชี่ยวชาญในเทคโนโลยี Mendix Low-code ผสานกับความสามารถในการพัฒนาแบบ High-code ทำให้สามารถส่งมอบระบบที่มีความซับซ้อนสูงได้อย่างรวดเร็ว มีคุณภาพ และคุ้มค่าต่อการลงทุน นอกจากนี้ บริษัทฯ ยังสร้างความแตกต่างจากผู้ให้บริการระบบ (System Integrator: SI) ทั่วไป ด้วยแนวคิดการทำงานเชิงที่ปรึกษา (Consulting-driven Approach) และการมีบุคลากรผู้เชี่ยวชาญมากกว่า 150 คน ซึ่งช่วยให้ TBN สามารถขับเคลื่อนโครงการของลูกค้าให้บรรลุเป้าหมายทางธุรกิจได้อย่างมีประสิทธิภาพและยั่งยืน

Business-led Sales: ยกระดับสู่ผลิตภัณฑ์ที่เป็นกรรมสิทธิ์ (Proprietary Solutions) หนึ่งในความสำเร็จที่โดดเด่นของ TBN ในปี 2568 คือการพัฒนา End-to-End Lending Platform สำหรับกลุ่มธุรกิจการเงิน (Banking, Financial Services and Insurance: BFSI) ซึ่งครอบคลุมกระบวนการทำงานหลักตั้งแต่ต้นน้ำถึงปลายน้ำ ผ่าน 4 โมดูลสำคัญ ได้แก่

  • ระบบขอสินเชื่อ (Loan Origination System: LOS)
  • ระบบบริหารจัดการสินเชื่อหลังการอนุมัติ (Loan Management System: LMS)
  • ระบบติดตามและทวงถามหนี้แบบครบวงจร (Debt Collection System: Volare)
  • ระบบบริหารจัดการหนี้เสีย (Bad Debt Management System)

การปรับกลยุทธ์จาก “Technology-led” สู่ “Business-led Sales” ช่วยให้บริษัทฯ เข้าถึงปัญหาและความต้องการทางธุรกิจของลูกค้าได้โดยตรง ส่งผลให้กระบวนการขายสั้นลง (Shortened Sales Cycle) โมเดลธุรกิจสามารถขยายตัวได้อย่างมีประสิทธิภาพ (Scalable) และเพิ่มความสามารถในการส่งมอบงานอย่างเป็นระบบ

ความมุ่งมั่นสู่ความยั่งยืนและการกำกับดูแลกิจการที่ดี

ความมุ่งมั่นในการดำเนินธุรกิจตามหลักความยั่งยืน (Environmental, Social and Governance: ESG) และการกำกับดูแลกิจการที่ดี ส่งผลให้ในปี 2568 TBN ได้รับการยอมรับในระดับต่าง ๆ อย่างต่อเนื่อง

  • ได้รับการประเมินหุ้นยั่งยืน ตลาดหลักทรัพย์แห่งประเทศไทย (SET ESG Ratings) ระดับ “A” ประจำปี 2568 และได้รับคัดเลือกเป็นหลักทรัพย์ในกองทุนรวมไทยเพื่อความยั่งยืน (Thailand ESG Fund: ThaiESG)
  • ได้รับคะแนนการกำกับดูแลกิจการของบริษัทจดทะเบียน (Corporate Governance Report of Thai Listed Companies: CGR) ระดับ 5 ดาว หรือ “ดีเลิศ” และได้รับคะแนนแบบประเมินคุณภาพการจัดประชุมสามัญผู้ถือหุ้น (Annual General Meeting Checklist: AGM Checklist) เต็ม 100 คะแนน ต่อเนื่องเป็นปีที่ 2
  • ได้รับการรับรองเป็นสมาชิกแนวร่วมต่อต้านคอร์รัปชันของภาคเอกชนไทย (Thailand’s Private Sector Collective Action Against Corruption Certified: CAC Certified)

ความสำเร็จดังกล่าวสะท้อนถึงความมุ่งมั่นของบริษัทฯ ในการดำเนินธุรกิจอย่างโปร่งใส มีจริยธรรม และคำนึงถึงผู้มีส่วนได้เสียในทุกมิติ

ทิศทางการลงทุนและแผนการดำเนินงานในปี 2569 สำหรับปี 2569 บริษัทฯ พร้อมขับเคลื่อนการเติบโตผ่านการลงทุนเชิงกลยุทธ์ที่มุ่งสร้างผลลัพธ์ระยะยาว ทั้งการพัฒนาโซลูชันที่เป็นกรรมสิทธิ์ การแสวงหาโอกาสผ่านการควบรวมกิจการ (Mergers and Acquisitions: M&A) หรือร่วมลงทุน (Joint Venture: JV) รวมถึงการเข้าร่วมโครงการ JUMP+ เพื่อยกระดับขีดความสามารถในการแข่งขัน เสริมความแข็งแกร่งของโครงสร้างธุรกิจ และสร้างการเติบโตอย่างยั่งยืนในระยะยาว

คำขอบคุณและความมุ่งมั่นในอนาคต ในนามของคณะผู้บริหารของ TBN ข้าพเจ้าขอขอบคุณผู้ถือหุ้น ลูกค้า พันธมิตรทางธุรกิจ พนักงาน และผู้มีส่วนได้เสียทุกภาคส่วน ที่ร่วมเป็นแรงสนับสนุนสำคัญในการขับเคลื่อนองค์กร บริษัทฯ จะยังคงมุ่งมั่นสร้างนวัตกรรมดิจิทัลอย่างมีความรับผิดชอบ ควบคู่กับการสร้างคุณค่าที่ยั่งยืนให้แก่สังคมและผู้มีส่วนได้เสียทุกกลุ่มอย่างต่อเนื่อง

นายปนายุ ศิริกระจ่างศรี
ประธานเจ้าหน้าที่บริหาร

Top
เมนูหลัก
Investor Relations

เราใช้คุกกี้เพื่อพัฒนาประสิทธิภาพ และประสบการณ์ที่ดีในการใช้เว็บไซต์ของคุณ คุณสามารถศึกษารายละเอียดได้ที่ นโยบายความเป็นส่วนตัว

ตั้งค่าความเป็นส่วนตัว

คุณสามารถเลือกการตั้งค่าคุกกี้โดยเปิด/ปิด คุกกี้ในแต่ละประเภทได้ตามความต้องการ ยกเว้น คุกกี้ที่จำเป็น

ยอมรับทั้งหมด
จัดการความเป็นส่วนตัว
  • เปิดใช้งานตลอด

บันทึกการตั้งค่า